2018,是什么使我们感到恐惧

居,大不易

ju1

作者丨Sisyphus

编辑丨小田、捞面

2018,房价很“稳”,据社会科学院,2018年全国房地产调控次数已达405次,远超去年。

但房还是买不起,租却涨了。

有人说,是因为毕业季;有人说,是因为供不应求;有人说,是因为长租公寓。

而长租公寓在这一年也确实问题不断。

租金贷是一个。有租客曝光,自己居然在不知情的情况下签下贷款合同,其实质则是公寓方提前从第三方获取一年租金,租客则以租金的名义按月偿还贷款。

“甲醛”是一个。多地的自如公寓被曝光”甲醛“超标,自如在给自家公寓做空气检测后,又被指部分检测机构根本没有检测资质。

拥有一个居所,是我们在城市生存的基本需求,是漂泊者需要的安全感。

在发展的“高速路”上,这件事情正在变得艰难。

让我们听听漂泊者们怎么说:

林可 | 新媒体运营,深圳自如租客

“对于一个在外漂泊的白领来说,健康是你唯一的本钱:你只有维持健康,才能不停地工作、获得微薄的工资、在城市里生活下去。”

ju2

林可家 图片来源:林可

当时看到《阿里P7员工得白血病身故,生前租了自如甲醛房》的时候,我的第一反应是愤怒。这种愤怒是很本能的反应,就是想他们怎么能这样对待一个人的生命?为什么会一直没有人来监管这件事情?

同时,我也会有一些感同身受的地方。我觉得,很多人可能觉得白领租房会比其他薪酬更低的阶层更有选择的余地。但是,实际上你的选择还是很有限的。如果你想找到一个价格合理、安全舒服、能获得隐私的房子,几乎是不可能的。而且,对于一个在外漂泊的白领来说,健康是你唯一的本钱:你只有维持健康,才能不停地工作、获得微薄的工资、在城市里生活下去。但是假如因为甲醛问题,你不再拥有健康,你就不再拥有活在这个城市的基本条件了。

后来,我的室友比较担心,所以没多久我们就借了甲醛检测仪放在客厅里检测。当时测出来的结果是室内甲醛含量比《室内空气质量标准》要高出三倍,我就开始有些担心自己的身体状况。

因为网上资料显示使用仪器检测结果会有偏差,所以我就和自如管家说,我们希望请有CMA认证的机构对房间的甲醛含量做一个检测。当时管家回复我们说,如果检测结果超标,检测费用会由自如来承担,如果没有,租客就需要自行负担检测费用。听到这个说法,我有点失望,还有很多无力感。

当时我会觉得有些犹豫,因为CMA认证机构的检测价格是一个室约1000到2000元,这对于我来说是一个蛮大的负担。后来,我做了一次身体检测,结果显示没有问题,我自己就比较放心。之后我们还查了一下怎么降低房间甲醛的含量,发现通风是可以的,所以我就经常开窗通风。但是有时候闻到家具不好的一些味道时,我还是会有些担心。

自如发出的《关于自如房源空气质量环保的说明与承诺》并不能打消我的担忧,对此我也并不满意。我觉得自如并没有想要承担责任,因为它并没有考虑如何补偿甲醛对租客带来的影响,也没有给出若租房后身体出了问题会提供医药费等赔偿的承诺。我想如果自如真的有诚意,它应该免费地给每一个自如房源去做第三方权威认证的甲醛检测,甚至权威认证的机构是可以由租客自己来选择的。

陈女士 | 电商运营,上海前蛋壳公寓租客

我害怕的点不只是说我莫名其妙的背了一个贷款,而是说我背了贷款,却没有任何政府部门和法律制度可以帮助我去解决这个事情。

9月份的时候我租了蛋壳公寓的一套房子,当时我签的是一年的租赁合同,也交付了一个月的房租。后来,经身边人提醒,我才意识到自己在不知情的情况下向微众银行贷款了30360元用于交付一年的房租。

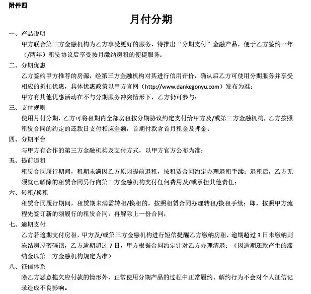
无论是签订合同还是付款的时候,蛋壳公寓管家从头到尾都没有主动和我提到租房贷款的事情。当时,我还很奇怪管家要求我手持身份证拍照,管家也并没有说明这是为了贷款,只是说这是正常流程。后来我很认真的重新翻阅了租房合同与定金协议,才发现定金协议的一个不太明显的地方有提醒租客住房贷存在风险,以及租房合同的附件中有一份“月付分期”的说明。如果我之前了解到付款会涉及租房贷的话,我是肯定不愿意的。

ju3

图片来源:陈女士

当时我就觉得很害怕,一方面我觉得,从你签合同开始,你就背了一个一年的房租贷款,风险实在太大了。另一方面我担心蛋壳公寓会没有处理好我的贷款。因为贷款是以你个人的名义去贷款的,但你在支付租金时,是直接交给蛋壳公寓去帮助你还款给银行的。最大的风险是,当你退租时,蛋壳公寓并没有帮你把这个贷款给了结了,或者说即使你每月支付了房租,蛋壳公寓也没有帮你归还这笔贷款。

当时我只在蛋壳公寓住了两天,知道自己在不知情情况下被误导使用了租房贷款后,我就决定马上退租。最后,蛋壳公寓退还了我一个月租金(减去两天租金)、定金,也与微众银行解除了我的贷款。但是,我11月份查我的个人征信记录时,发现截至9月份,我那3万块的贷款一分钱都没有归还。

ju4

图片来源:陈女士

于是,我就打电话给微众银行和蛋壳公寓,银行却回复我说他们不管这一件事情,而蛋壳公寓表示已上报问题后就杳无音讯了。后来我还向消费者权益保护网投诉,最终也没有任何人来处理我的问题。

ju5

图片来源:陈女士

我现在很害怕这会影响到我的征信记录与未来贷款。但我害怕的点不只是说我莫名其妙的背了一个贷款,而是说我背了一个贷款,却没有任何政府部门或法律制度能帮助我去解决这个问题。我害怕是我投诉也没有人管,我所能做的就是一直催它处理我的问题,但如果蛋壳公寓不理我的话,我就毫无办法。

皮瓷儿 | 互联网研究者,北京租客

我感觉房东和租客间有非常分明的一个界限:房东就应该要收益,而租客就应该多挣工资,来迎接租金上涨的准备。

ju6

皮瓷儿家(2017.5-2018.9) 图片来源:皮瓷儿

2017年5、6月的时候,我在北京三环西二旗附近租了一个大主卧,价格是2500元,租金超过我当时工资的四分之一。今年3、4月份开始,房东就告诉我第二年续租的话,房租有可能会涨到3000元。居住在北京时间长了,你会慢慢有涨租的心理准备,但当时我还是没有想到会涨那么多。5月份我就和房东口头约定续租一年,租金涨到了2800元。

9月份,房东突然说要把房子收回去自己用。我当时猜测,收回自用只是借口,房东有可能是因为有别的中介向他提出了更高的价格,因此他即使需要付违约金也愿意收回房子。

在收到房东收房信息后的第二天,我就看到了自如以及其他几个中介通过抬高收房价格抢占房源的消息,当时我只是觉得很巧合。后来在找房子的时候,才慢慢对这个消息有所体会。

找房子的时候,我的预期还停留在2500元可以租到一个单间。当时中介笑说,要租一个我过去一样的单间起码要3500元。确实,我当时同期看的其他小区,基本上我想租的房子都得3500以上,因此我的预期就一下子被抬得特别高。中介解释说,房租是在去年11、12月以及今年毕业季的时候出现大的涨幅,因为去年年末时,北京昌平等区域的群租房都基本被拆了,这些区域的房子就会变得非常脱销。

最终,我在对面的小区租到一个4600元的一居室,两个人合租分摊下来大概每个月租房花销是2500元。

当时房东突然和我说他要收回房子的时候,我的感受特别特别的不好,因为我感觉房东和租客间有非常分明的界限:房东就应该要收益,而租客就应该多挣工资,以迎接租金上涨的准备。

蛮可悲的,我的两个房东都是大学教授,应该说是素质非常高的人。但是这次会让我感觉在这样一个房租涨潮之下,谁也无法逃离。如果他是一个房东的角色的话,不论怎样他都会做出一个涨租的选择。

以前我自己在香港那边租房子,房东特别好说话,他是能够体会你作为学生的不易,也会逢年过节给你送一些东西,给人的感觉就是不是纯租赁关系的利益纽带,而是有人情关系在的。但是现在在北京却是你不接受这个涨价你就只能离开。

之前我还觉得压根没必要买房子,我觉得租房子特别自由,也没有必要被首付被房贷压着,因为你完全可以通过租一个价格很高的房子来获得更好的生活质量。但是现在我却发现,租一个四千块钱的房子压根算不了什么。现在我会有买房子的考虑,三成来源于家里的催促,五成来源于每年不断上涨的房租和房价所带给我的焦虑感,因为如果我一直不考虑这件事情的话,会不会到哪一天我就完全两手空空、什么准备都没有。但是目前我还没有去实践,因为确实我的经济能力也差很远。

我没有打算定居在北京,因为我需要面对一个很现实的生活成本的问题。在北京,无论是在房租还是其他的日常生活成本上,你的压力都会很大,也会觉得很不自由,生活质量也会被挤压,其实焦虑感会非常重。而我唯一所拥有的留在北京的原因就是,在这工作我的成长速度会快一些,你就能够用这样的成长经验来换取未来别的选择与可能性。

山洪 | 毕业生,新媒体运营,深圳自如租客

我能感受到很强烈的对这个社会的不安全感和不信任感,以及无奈感。无奈是在于,我会想如果事情发生在我的身上,我还能怎么办呢?我有选择的权利吗?我所能做的似乎就是让自己不那么的愤怒。

ju7

山洪家 图片来源:山洪

今年7月初毕业后,我来到深圳工作。我现在住的是自如的一套四房一厅合租房。我的那一间房间非常小,只有5.4平方米,房间里能走动的地方只有床与衣柜前的一小块空间,勉强足够打开衣柜门。而且,房间看得出是一间隔断房,所以隔音效果很不好。

因为当时找房子很急,为了方便我看的都是自如的房源。当时类似条件的房子租金都在2000左右,而我现在所住的这间房间的租金是1800元,占到我工资的25%,所以其实房租对于我来说是一个很大的支出。我有时候会很担心,如果下个月的工资没有按时发,或者我的工作不够稳定,那我的房租应该怎么办?另外,平时我的消费也会挺受限制的。

租金高会让我感到忧虑,但同时,可能社会以及家庭对毕业生抱有相对少的期待与要求,我暂时并不会去考虑自己存款应该有多少钱,或者应该回报家庭有多少,只要我养活我自己就好了。但是,随着我逐渐脱离毕业生这个身份,我自己的焦虑会慢慢增强。

当时看到自如甲醛事件的报道时,我会觉得在这样一个国家,好像人命真的是挺不被当一回事的。同时,我能感受到很强烈的对这个社会的不安全感和不信任感,以及无奈感。无奈是在于,我会想如果事情发生在我的身上,我还能怎么办呢?我有选择的权利吗?我所能做的似乎就是让自己不那么的愤怒。而我也会很悲观地想,事情会被慢慢淡忘。

这种无奈与身不由己的感觉对我的影响是,我已经不会再做一些特别长远计划,因为未来有很多未知以及不确定的因素,而这个社会却不能提供什么保障,我只能安慰自己活在当下。

Allo | 编辑,北京租客

租房对于我来说是一个特别大的负担,这会让你觉得被绑住了

今年7月份,我换出租房的时候刚好赶上了毕业季,当时我就感受到房租的普遍上涨。我之前是住在三环边上的一个15平方米左右的房间,房租是2200元。后来我重新找房子的时候,就会发现地段与空间差不多的房子,价格要上涨好几百块。而且那个时候房源特别紧张,你根本抢不到房子。

现在我和一个室友在二环合租一个一居室。我现在是在四环上班,但我却要在二环租房,这其实是一个很不合理的情况。当时我有想过在五环找房子,但我却发现五环的价格并不便宜,比如说,自如在五环的一间11平方米的房子也到了2700的样子。因为性价比不高,所以我没有考虑住到五环。

现在我一个月要交大概3000元的房租,房租支出就会占到我一个月薪水的三分之一。出租房的的租金支出是我每月最大的一笔支出了,每个月我最后减去其他生活支出剩下可能只有1000左右,真的是很少了。

租房对于我来说是一个特别大的负担,这会让你觉得被绑住了,当你想要换工作的时候,你就必须慎重一些,因为这个房子你要不断地去供着。

我最近比较焦虑这个事情。今年经济下行,很多公司都在降薪裁员,我们公司最近也在变相减薪。如果你要跳槽的话,你的试用期成本会很高,同时,你现在住的位置也可能不太合适。我现在所做的工作是互联网里的知识付费,工作并不清闲,回报却是这样子的,然后你就会想,你到底是想要什么?

但是我没有想过回家,因为回到家我有可能会失去一部分自由。而目前我还是想突破自己的局限,希望能换一个自己喜欢的行业,也希望能够继续在自己感兴趣的专业上深造。而工作是你维持在这个城市生存的物质支持,这就是我留在北京的原因。

但是,确实现在工作时间那么长,压力那么大,我状态确实不是很好,所以也在想要不要看看其他城市。

注:人名皆为化名

校对丨水泥

制图丨阿七

相关文章

象牙塔的"爸爸"们

作者 | 阿岛、关山 编辑 | 小田、捞面 2018,象牙塔里出了很多问题。 在现今高校的结构下,“师生关系”有时会演…

2018,是什么使我们感到恐惧 - 2018/12/24